时间:2021-03-12
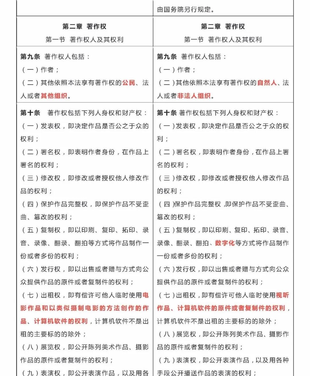
《全国人民代表大会常务委员会关于修改<中华人民共和国著作权法>的决定》已由第十三届全国人民代表大会常务委员会第二十三次会议于2020年11月11日通过,自2021年6月1日起施行。为做好新《著作权法》学习宣传工作,面向文联组织和广大文艺工作者普及相关法律知识,中国文联权益保护部将陆续推出《著作权法》对照学系列内容,通过新旧法律条文的对照,引导大家阅读学习。今日推出第二期。
(条文中红体字部分为修改或者增加的内容)
来源:中国文联权益保护部
党建工作 更多+
文联要闻 更多+